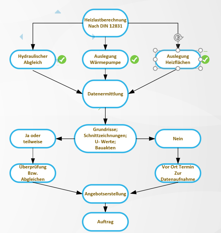
Heizlastberechnung
Die Heizlastberechnung bildet die Grundlage für die Auslegung der einzelnen Bestandteile einer Heizungsanlage. Sie hilft damit, sicherzustellen, dass die in Räumen oder Gebäuden erforderlichen Innentemperaturen durch die Anlage jederzeit erreicht werden können.
Die Heizlastberechnung erfolgt für einzelne Räume und anschließend als Summierung auch für das gesamte Gebäude. Mit der Heizlast einzelner Räume können die dort benötigten Heizflächen ausgelegt werden, mit der Gebäudeheizlast kann der Wärmeerzeuger dimensioniert werden. Steht fest, welche Wassermengen transportiert werden müssen, so können mittelbar auch das Rohrnetz und die Umwälzpumpe ausgelegt werden.
Die Heizlast setzt sich zusammen aus allen Wärmeverlusten (Transmission und Lüftung) unter Auslegungsbedingungen. Diese Auslegungsbedingungen besagen, dass die niedrigste zu erwartende Außentemperatur angesetzt wird und dass interne und solare Wärmegewinne nicht berücksichtigt werden. Dies ist quasi der Extremfall für die Heizungsanlage: Auch am kältesten Tag des Jahres muss die Anlage die Norm-Innentemperatur bereitstellen können.
Für die Berechnung der Heizlast wird die DIN EN 12831 inkl. des Beiblatts 1 angewendet. Das Rechenverfahren ist anwendbar für Räume bis maximal 5 m Höhe.

Ohne die Heizlastberechnung ist eine Rohrnetzberechnung nicht möglich, somit auch kein hydraulischer Abgleich da die Wärmeströme nicht vorhanden sind.
Dazu kommt, das ohne den Abgleich keine Wärmepumpe in Betrieb gehen sollte.
Eine Wärmepumpe ohne ein abgeglichenes Heizungssystem, neigt zu Störungen, da die Mindestdurchflüsse nicht berechnet werden können die die Wärmepumpe benötigt.
Prinzipielles Vorgehen einer Heizlastberechnung nach DIN 12831-1
Im 1. Schritt wird raumweise vorgegangen. Bezogen auf die meteorologischen Daten des Gebäudestandortes werden für jeden (beheizten) Raum zunächst die Norm - Wärmeverluste berechnet. Dazu werden zwei Anteile ermittelt: die Norm - Transmissionswärmeverluste und die Norm - Lüftungswärmeverluste.
Im 2. Schritt werden die beiden Verluste des beheizten Raums addiert. Dazu kommt ein weiterer Wert für die Aufheizleistung (zusätzliche Leistung für den Ausgleich bei unterbrochener Beheizung).
Dies ergibt die Norm - Heizlast des Raums zur Auslegung der Heizfläche.
Im 3. Schritt wird zur Auslegung des Wärmeerzeugers die Norm - Heizlast des Gebäudes errechnet.
Diese setzt sich aus der Summe der Norm- Heizlasten aller beheizten Räume zusammen.

Wann beauftrage ich eine Heizlastberechnung
Die Heizlastberechnung wird grundsätzlich vor Angebotserstellung einer Heizungsanlage benötigt. Zu diesem Zeitpunkt weiß der Installateur aber noch nicht, ob Sie den Auftrag wirklich bei ihm platzieren. Folglich möchte er Kosten reduzieren und gibt keine eigene Heizlastberechnung in Auftrag, sondern schätzt die Leistung. Jetzt gibt es zwei Möglichkeiten:
- Sie beauftragen die Heizungsinstallation und die Firma installiert die geschätzte Heizungsanlage.
Wenn Sie Glück haben, passt die Anlage zu Ihrem Haus. Im schlimmsten Fall zahlen Sie dauerhaft mehr als Sie eigentlich müssten. (Anlagenkosten + Betriebskosten)
- Sie beauftragen die Heizungsinstallation und die Firma lässt nachträglich eine Heizlastberechnung durchführen.
Auch hier können Sie Glück haben und die geschätzte Heizungsanlage passt zur Heizlast Ihres Gebäudes. Oft ergibt sich allerdings eine Differenz zur Berechnung. Jetzt kann Ihnen die Firma trotzdem eine größere Heizungsanlage einbauen, weil Sie diese bereits vorher angeboten hat. Oder die ursprünglich geschätzte Anlage war zu klein, dann wird der Preis im Nachhinein steigen, weil eine größere Anlage eingebaut werden muss.
Wenn Sie also eine korrekt dimensionierte Heizungsanlage verbaut haben wollen, führt kein Weg an einer korrekten Heizlastberechung vorbei. Zahlen müssen Sie in jedem Fall. Wenn die Heizlastberechnung nicht von Ihnen in Auftrag gegeben wird, dann wird Ihnen der Heizungsinstallateur die Kosten dafür auf den Anlagenpreis zusätzlich berechnen.
Der Vorteil liegt auf der Hand: Mit einer unabhängigen Heizlastberechung vor Einnahme von Angeboten bekommen Sie bei jedem Installateur objektiv vergleichbare Angebote.
Ebenfalls wird die Heizlastberechnung sowie der hydraulische Abgleich für BAFA und KFW Förderungen zwingend benötigt.
Beratung mit
Vor Ort Termin
Bei der Beratung zu Wärmepumpen im Hinblick auf Energieeffizienz ist eine individuelle Analyse der Gegebenheiten des Gebäudes entscheidend. Eine fachgerechte Beratung unterstützt dabei, die geeignete Wärmepumpe auszuwählen, die speziell auf die Bedürfnisse und Gegebenheiten des jeweiligen Haushalts abgestimmt ist. Darüber hinaus werden auch Themen wie Fördermöglichkeiten und die Integration in vorhandene Heizsysteme behandelt.
Es gibt auch Fälle, wo eine Wärmepumpe unwirtschaftlich ist, dort ist z.B. eine neue Brennwerttherme von Vorteil.
Daher gilt jedes Projekt als Einzelfallprüfung zu betrachten.
Heizlast DIN TS 12831
Sie erhalten folgende Dokumentation:
- Heizlast nach DIN 12831
- Lüftungsheizlast (wenn vorhanden)
- Bauteile ( U- Werte)
- Raumheizlast
- Ergebnisse Gebäude
- Aufstellung der Flächensummen durch Transmission
- Zonendaten
- Zonenübersicht Heizlast
- Geschossgrafik
- Checkliste Vereinbarung
Heizflächen-Auslegung EN 1264
Eine präzise Berechnung der Heizflächen sorgt dafür, dass die benötigte Wärmeleistung bereitgestellt wird, ohne dass es zu unnötigen Energieverlusten kommt. Insbesondere im Kontext der Energiewende spielt die Heizflächenauslegung eine zentrale Rolle, da sie effizientere Systeme fördert und den Einsatz von erneuerbaren Energien maximiert.



Insbesondere in Zeiten steigender Energiekosten und wachsender Umweltbewusstheit spie der hydraulische Abgleich eine wesentliche Rolle bei der Reduzierung von CO2-Emissionen und der Förderung einer nachhaltigen Energieverwendung in modernen Gebäuden.
Sie erhalten folgende Dokumentation:
- Rohrnetzberechnung + Hydr. Abgleich
- Auslegungsprotokoll (Ventile)
- Materialbedarf Ventile
- Materialbedarf Rohre, Rohrdämmung, Widerstände, Pumpen
- Einsatzliste Ventile
- Einsatzliste Rohre
- Grafik Rohrnetz
- Einstellliste Kessel, Ausdehnungsgefäß, Pumpe Einstellliste Ventile
- VDZ Formular
Hydraulischer Abgleich

Optimierung (Bestandsbau)
Die Optimierung vor Ort spielt eine entscheidende Rolle bei der Effizienzsteigerung von Energieanwendungen, insbesondere im Bereich der Umwälzpumpen. Durch die gezielte Analyse und Anpassung der Pumpensysteme können erhebliche Energieeinsparungen erzielt werden. Moderne Umwälzpumpen nutzen intelligente Steuerungstechnologien, die auf den tatsächlichen Bedarf abgestimmt sind, sodass der Energieverbrauch minimiert wird. Vor Ort durchgeführte Optimierungen, wie die Justierung der Pumpenleistung und die Überprüfung der hydraulischen Gegebenheiten, tragen dazu bei, den Betrieb nicht nur effizienter, sondern auch umweltfreundlicher zu gestalten. Letztendlich profitieren sowohl Nutzer als auch Umwelt von der fortlaufenden Verbesserung und Anpassung der Umwälzpumpensysteme.
Austauschanalysen
Berechnung der Regelkurve
- Steilheit
- Parallelverschiebung
Ventilauslegung und - Einstellung
- Thermostatventile
- Strangregulierventile
Optimierung der Vorlauftemperatur
- Berechnung aus dem Heizflächenbestand Ausdrucke
- Normgerechte Dokumentation Fördergerecht für KfW Formulare für die Planungsvorbereitungg
Kontaktdaten
📞 0163/ 4530430
Oder Mail
✉️ matthias.zebrowski@waerme-energie.info














